国庆小长假期间,一款名为《羊了个羊》的小游戏火爆网络,不断登上社交媒体热搜,其研发公司背后的股东厦门吉比特网络技术股份有限公司(以下简称吉比特)也开始为更多投资者所熟知。
吉比特间接持有北京简游20%股权
根据公开资料显示,“羊了个羊”的开发商为北京简游科技有限公司(北京简游),而吉比特通过控股公司间接持有北京简游20%股权。
10月10日,吉比特在投资者互动平台上也表示,其中10%股权为公司依据首次投资时约定于近日增持。

吉比特发布的《2022年第三季度报告公告》截图
吉比特还称,公司以权益法进行该笔长期股权投资的后续计量,按照应享有/分担的北京简游实现的净损益的份额来确认投资损益,所以“羊了个羊”盈利对公司投资板块收益有一定正向影响,但整体影响程度不会太大。
10月26日盘后,吉比特公布了2022年第三季度报告,其中显示,该公司前三季度净利润同比回落16.07%。
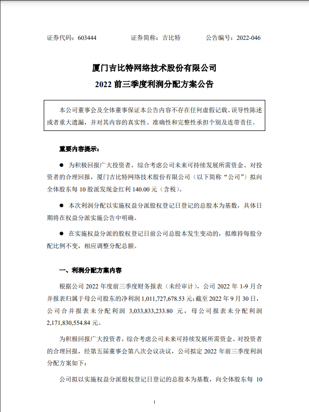
同日,吉比特披露2022前三季度利润分配方案公告,拟以前三季度99.45%净利润派发现金红利。
27日早盘,吉比特高开高走,随后涨停,每股报265.46元,半日市值飙涨超17亿。
对于前三季度净利润同比减少的原因,吉比特解释,主要受本期对联营企业确认的投资收益下降及上年同期转让青瓷数码部分股权产生大额收益影响。

吉比特公布的前三季度利润分配方案
“慷慨”的分红 有股民不买账
需要一提的是,上市不到6年,吉比特却将开启第6次分红。
26日,吉比特公告,拟向全体股东每10股派发现金红利140.00元(含税)。截至目前,公司总股本7186.65万股,以此计算合计拟派发现金红利10.06亿元(含税),占2022年前三季度净利润的比例为99.45%。也就是说,该公司一次将分掉近乎全部盈利。

吉比特历年分红方案截图
三季报显示,吉比特控股股东为公司实控人、董事长及总经理卢竑岩,持股比例高达30.01%,他将获得超3个亿的分红。
为何前三季度净利润回落仍大手笔分红?27日,吉比特证券部相关人士对“V观财报”表示,为了更好回报投资者,也综合考虑了公司未来可持续发展所需资金。
对于“实控人将获超3亿分红,此次分红方案是否合理”的问题,对方称,都是等比例分红,对所有股东来说都是一样的。
对于吉比特如此“慷慨”的分红,却有股民不买账,“分红后要除权,普通投资者不但没有得到好处而且还有上税,只有原始股东分到的才是真金白银”“分红都是耍无赖,大股东都是把上市公司的钱掏进个人腰包”。
也有股民直言,“业绩连续增长,才是上市公司对股民最好的回报”“宁可大派分红也不拉升股价”“你看中人家的分红,人家看中你的本金”。

《羊了个羊》游戏截图
《羊了个羊》背后公司曾运营多款游戏
据官网资料介绍,厦门吉比特网络技术股份有限公司是一家专业从事网络游戏创意策划、研发制作及商业化运营的国家级重点软件企业,于2017年1月在上海证券交易所主板上市。
资料显示,自2004年成立以来,吉比特研发出“问道(端游)”、“问道(手游)”、“一念逍遥”、“异化之地”、“奇葩战斗家”等多款游戏。

资料图。图片来源:视觉中国
截至目前,该公司已运营了“问道(手游)”、“一念逍遥”、“摩尔庄园”、“鬼谷八荒(PC版)”、“魔渊之刃”、“最强蜗牛(港澳台版)”、“不思议迷宫”、“地下城堡2:黑暗觉醒(安卓版)”、“异化之地”、“奇葩战斗家”等多款游戏。
2018年至2019年,吉比特公司连续两年入围福布斯亚洲中小上市企业榜。2020年度,公司还获评胡润研究院“2020胡润中国500强民营企业”及中国音像与数字出版协会、伽马数据主办的2020中国游戏资本峰会“白马奖”等。
(免责声明:本文内容与数据仅供参考,不构成投资建议。)
(大众网·海报新闻编辑 陈凤祁 综合中新经纬、每日经济新闻、北京商报等)


